-
颜值与实力齐飞,长安新一代平头小卡跨越者D3开启货运新美学!
发布时间:2025/03/18
在传统观念里,商用车往往只注重实用性,在外观与内饰设计方面常被忽视。但长安跨越新一代平头小卡跨越者D3的亮相,彻底打破了这种刻板印象,它巧妙融合了颜值与实力,为货运领域开拓出全新的美学视角。 从外观...
-
2024年三季度中国汽车后市场行情报告
发布时间:2024/10/18
F6大数据研究院最新发布《2024三季度汽车后市场行情报告》,减振器、蓄电池销量同比分别增长4%、2%,机油、乘用车轮胎同比下滑2%,而齿轮油、自动变速箱油同比降幅均在10%以上 一、研究成果摘要 2024年截至三...
-
奥铃智蓝EM重磅发布,引领中国新能源轻卡品质升级
发布时间:2024/04/29
相约锦绣蓉城,共“碳”纯电未来!4月28日,以“全路况、全场景、全价值”为主题的奥铃智蓝EM全国上市发布会在成都盛大启幕。物流行业协会领导、福田奥铃领导、供应商以及来自成都及周边区域的大客户、商用车行...
-
吴周涛引领北京现代新浪潮,炫出专属驾乘体验感
发布时间:2024/03/14
车展压轴大戏——第二十一届广州国际汽车展览会(以下简称“广州车展”)在11月17日正式拉开帷幕。作为最具代表性的合资品牌之一,北京现代携第五代胜达亮相广州车展。这是新车在中国市场首次公开亮相。值得一提的是...
-
哈弗H6第三代车型将拥有更好的产品扩展能力
发布时间:2020/04/09
长城汽车将于今年下半年推出全新一代哈弗H6(第三代车型),内部代号为“B01”。在最近长城汽车2019年业绩公布的一次采访中,魏建军董事长表示:“B01”的车身长度在4.65米左右(现款为4600mm),兼有混动、HEV和PHEV...
-
一汽红旗计全新大型纯电动SUV概念车——红旗E115将量产
发布时间:2020/04/09
曾几何时,一汽红旗代表着民族汽车行业的崛起和骄傲,是中国汽车工业的里程碑,1958年,就一直作为国家国事等重大活动的礼宾用车,红旗汽车在国人心目中的地位是不可替代的。近日有信息显示,一汽红旗计划投入11....
-
枫叶汽车首款产品枫叶30X将于明日开启首发预售
发布时间:2020/04/09
3月下旬,吉利旗下全新新能源汽车品牌枫叶汽车发布首款产品枫叶30X的官图,让一个汽车新品牌——枫叶进入公众视野。 今天新消息传来,枫叶汽车将于北京时间4月10日16点以线上直播的方式正式发布,同时其首款量产车...
-
轿跑SUV领克05限量发售1005台,全系预售价区间为18~22万元
发布时间:2020/04/09
最近,领克汽车公布了旗下全新轿跑SUV,领克05的预售价格,全系预售价区间为18~22万元,而此前已经亮相的全黑化车身,十分吸引年轻人眼球的领克05时间限量版售价为23.58万元。该车基于领克05的顶配四驱黑色版车型...
官方文件曝光!江西全面取消皮卡车进城限制
发布时间:2020/04/27 新闻 浏览次数:654
江西全省放开皮卡进城官方文件来了!
日前,江西省政府副省长吴忠琼在全省汽车经销企业座谈会上强调,要落实取消限制政策,保证全省范围内皮卡车进城限制措施取消到位,据了解,该举措是江西省政府出台的促进汽车消费的十条措施之一。今天,这十条措施正式曝光。

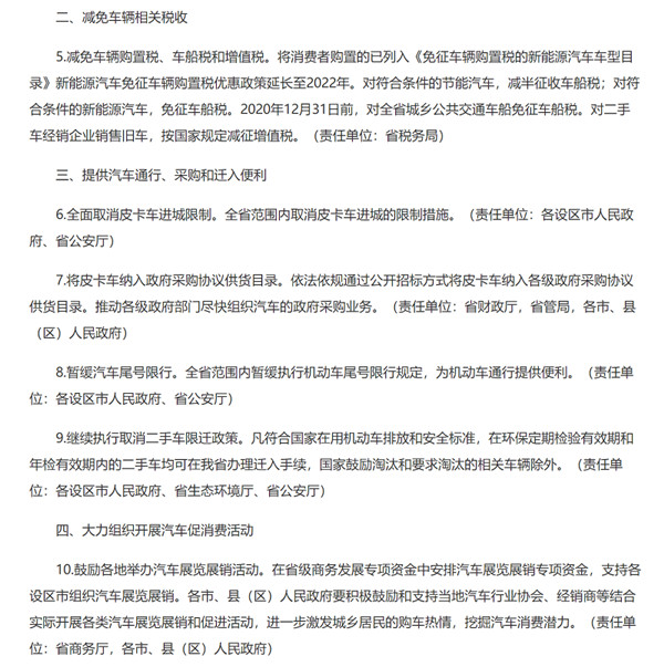
4月21日,江西省人民政府印发《关于促进汽车消费若干措施》的通知,从加大汽车消费金融服务支持力度、减免车辆相关税收、组织开展汽车促消费活动等方面提出了十条促消费举措。在第三条“提供汽车通行、采购和迁入便利”中提出,全面取消皮卡车进城限制,全省范围内取消皮卡车进城的限制措施,并将皮卡车纳入政府采购协议供货目录。


此外,江西还将加大对汽车经销企业的支持力度,鼓励各市、县(区)人民政府对新车消费者购买交强险进行保费补贴,并继续执行取消二手车限迁政策等,进一步挖掘消费潜力,促进江西省汽车消费。
具体内容如下:








